Every Monday morning at 7:15 AM, Karen, CFO of a $125M mechanical contractor, reviews the weekend numbers. Last Monday's report made her coffee go cold: 47 after-hours calls came in. 31 went to voicemail. Zero callbacks until Monday morning. By then, 22 had found other contractors.
She did the math: $30,000 in lost revenue. In one weekend.
"But that's how we've always handled after-hours," her operations manager explained. "We can't afford a 24/7 call center."
Karen's response? "We can't afford NOT to have one."

The Institutional Inertia That's Bleeding You Dry
Construction is built on tradition. There's comfort in proven methods, trusted processes, and time-tested approaches. But when "how we've always done it" meets today's customer expectations and labor market, the math stops working.
According to McKinsey's 2024 Construction Productivity Report, the average construction firm loses 23% of potential revenue to operational inefficiencies. For a $100M contractor, that's $23 million annually. Not from bad bids or project overruns—from pure operational waste.

Let's break down where this money disappears:
The After-Hours Black Hole
- Average service ticket value: $1,4502
- Missed after-hours calls per month: 60-80 (for mid-market contractors)
- Revenue lost: $30,000-$45,000 monthly
- Annual impact: $360,000-$540,000
The Quote-to-Cash Quicksand
FMI Corporation's 2024 industry study found that the average contractor takes 4.7 days from initial contact to delivered quote3. Here's why that matters:
- Win rate for quotes delivered within 24 hours: 68%
- Win rate for quotes delivered after 72 hours: 23%
- Average project value: $12,000
- Monthly revenue lost to slow quotes: $85,000+
The Administrative Time Sink
Your highest-paid people are doing the lowest-value work:
- Estimators spending 3 hours per day on data entry
- Project managers manually updating multiple systems
- Service managers playing phone tag for scheduling
- Average time on admin tasks: 18 hours per week per person4
- Cost per hour (fully loaded): $60
- Annual waste per employee: $56,160

The Real Cost of "Free" Manual Processes
Here's what CFOs often miss: manual processes aren't free, they're just hidden. According to the U.S. Bureau of Labor Statistics, the median annual wage for cost estimators was $77,070 in May 20245. That translates to roughly $37 per hour in base wages. But that's not what they actually cost you.
When you factor in the fully burdened rate—payroll taxes, benefits, insurance, and overhead—indirect costs can add 25–50% or more to your base labor rates6. That experienced estimator making $40/hour? They're actually costing you $56-$60/hour fully loaded. Those 3 hours to manually create a complex quote? That's $180 in labor alone—before you factor in the opportunity cost of other quotes not completed.
Let's model a typical mid-market contractor ($75M revenue, 150 employees):
Current State (Manual Processes):
- Quote creation time: 3-6 hours
- Quotes per estimator per week: 8-10
- Cost per quote (at $60/hour fully burdened): $180-$360
- Annual quoting cost: $374,400-$748,800
- Win rate: 32%
Automated State (With AI):
- Quote creation time: 10-15 minutes
- Quotes per estimator per week: 40-50
- Cost per quote: $10-$15
- Annual quoting cost: $41,600-$78,000
- Win rate: 47% (due to speed and accuracy)
Annual Savings: $332,800-$670,800
Additional Revenue from Higher Volume: $3.2M
Additional Revenue from Higher Win Rate: $1.8M
Total Financial Impact: $5.3M-$5.7M
Why Traditional Solutions Fail in Construction
"We tried going digital," is something we hear constantly. The graveyard of construction tech is littered with million-dollar implementations that promised transformation but delivered complexity.
ENR's 2024 Technology Adoption Survey revealed that 71% of construction firms have 3+ software systems that don't communicate7. The result? Your team creates workarounds, duplicate data entry becomes the norm, and that expensive software becomes very expensive shelf-ware.

The traditional "solutions" and why they fail:
Hiring More People
- Time to hire skilled construction admin: 67 days average8
- First-year turnover rate: 43%
- Fully loaded cost per admin FTE: $78,000
- Productivity during first 6 months: 40%
- Real first-year cost per effective hire: $195,000
Outsourcing to Virtual Assistants
- Initial cost savings: 60%
- Hidden costs: Management time, quality control, security risks
- Average client data breach cost in construction: $4.2M9
- Turnover rate: 87% annually
- Time zone coordination loss: 2-3 hours daily
Enterprise Software Implementations
- Average cost for mid-market: $850,000
- Implementation time: 18-24 months
- User adoption rate after 1 year: 34%10
- ROI achievement rate: 23%
The AI Difference: Augmentation, Not Replacement
Here's what changes when you approach operational efficiency through AI augmentation rather than system replacement:
Week 1-2: Foundation
- AI agents learn your existing processes
- No system changes required
- Your team keeps working normally
Week 3-12: Progressive Enhancement
- AI handles after-hours calls immediately
- Quote time reduced by up to 80% for standard jobs
- Scheduling optimization begins
- Administrative tasks automated
Month 4+: Compound Benefits
- Predictable revenue from 24/7 availability
- Estimators focus on complex, high-value projects
- Data insights improve win rates
- Team morale improves (less grunt work)

Case Study: How One Contractor Reclaimed $2.3M in Revenue
A $95M commercial plumbing contractor in the Southeast faced a familiar problem: growth had stalled despite strong demand. Their CFO's analysis revealed the bottleneck wasn't market opportunity—it was operational capacity.
The Diagnosis:
- Missing 70+ after-hours calls monthly
- Quote turnaround: 5-7 days average
- Estimators at 120% capacity
- Admin overtime costs: $28,000/month
- Field techs wasting 45 minutes per job on paperwork
The Prescription:
Instead of hiring 5 additional FTEs (budgeted cost: $425,000), they implemented AI-powered automation:
- Atreyus AI Call Center for 24/7 coverage
- Image-to-Quote for field estimates (technicians snap photos of job sites)
- Voice-to-Quote for complex verbal assessments
- RFP (Request For Proposal) Analysis Bot for commercial bid packages
- Dynamic pricing integration pulling real-time material costs
- Automated scheduling optimization
90-Day Results:
- After-hours revenue captured: $125,000/month
- Quote turnaround: Under 15 minutes for standard jobs, 2 hours for complex RFP (Request For Proposal)
- Field tech productivity: Up 40% (no more paperwork delays)
- Estimator productivity: Up 230%
- Admin overtime: Eliminated
- Total cost: Less than one FTE
The Game-Changer:
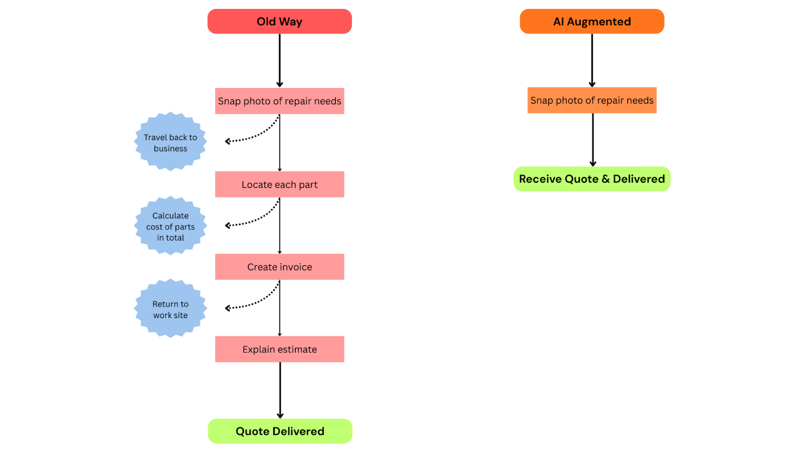
Their field techs now snap photos of repair needs, and within minutes, customers receive accurate quotes with current material pricing. What used to take a return trip to the office now happens on-site.

Your CFO Action Plan: From Insight to Impact
Understanding the problem is step one. Here's your roadmap to capturing hidden revenue:
Immediate Actions (This Week):
- Calculate Your After-Hours Loss
- Pull call logs from last 90 days
- Count missed after-hours calls
- Multiply by average ticket value
- That's your monthly opportunity cost
- Audit Your Quote-to-Cash Cycle
- Track 10 recent jobs from first call to payment
- Document time at each stage
- Identify the biggest delays
- Calculate revenue impact of compression
- Measure Administrative Load
- Have 5 key employees log admin tasks for one week
- Calculate hourly cost of these activities
- Project annual cost
- Identify automation priorities
30-Day Initiatives:
- Build Your Business Case
- Quantify revenue loss from operational gaps
- Model cost of status quo vs. automation
- Calculate break-even timeline
- Present to leadership team
- Pilot AI Solutions
- Start with highest-impact area (usually after-hours)
- Measure everything: calls answered, quotes generated, jobs booked
- Document time savings and revenue capture
- Calculate real ROI
90-Day Transformation:
- Scale What Works
- Expand AI to additional workflows
- Integrate with existing systems
- Train team on new capabilities
- Establish new performance benchmarks
- Reinvest the Savings
- Redirect saved hours to growth activities
- Improve customer experience
- Expand service capacity without adding overhead
- Build competitive advantage

The Atreyus Approach: Built for Construction CFOs
We understand that construction CFOs need more than promises—you need proven ROI. That's why we've designed our AI solutions specifically for financial leaders who demand measurable results.
What Makes Us Different:
Transparent Costing: Pay a fraction of what manual processes cost. When an after-hours call typically costs $30 to handle manually, Atreyus handles it for $5. The math is simple.
Rapid Implementation: Most customers see measurable results within 90 days. No 24-month rollouts. No army of consultants. No disruption to operations.
Measurable Impact: Every interaction tracked, every outcome measured. You'll know exactly how many calls were answered, quotes generated, and jobs booked.
Integration, Not Replacement: Works with your ServiceTitan, Salesforce, or existing systems. Your team keeps working with familiar tools while AI handles the repetitive tasks.
The Bottom Line for Your Bottom Line
Every day you wait to modernize operations is money left on the table. While you're debating the investment, your competitors are capturing your after-hours calls, delivering quotes faster, and operating more efficiently.
The question isn't whether to adopt AI-powered automation. It's whether you'll lead the change or get left behind.
Here's what we recommend:
- Start with a Financial Impact Assessment: We'll analyze your specific operation and show you exactly where money is being lost and how much you could reclaim.
- Pilot in Your Highest-Impact Area: Usually after-hours call handling or quote automation. See real results in 90 days.
- Scale Based on ROI: Expand AI to additional areas as you prove the value. Most clients recoup their investment within the first year.

Ready to Stop Leaving Money on the Table?
Let's put real numbers to your operational opportunities. Schedule a Financial Impact Assessment where we'll:
- Analyze your current operational costs
- Identify your top 3 revenue leaks
- Calculate potential ROI from AI automation
- Build a 90-day implementation roadmap
[Schedule Your Financial Impact Assessment ]
Karen Mitchell's Monday mornings look different now. Last week's report: 52 after-hours calls, 52 appointments booked, zero revenue lost. "The best investment we've made in 20 years," she tells other CFOs. "The ROI was obvious by month three."
References:
- McKinsey & Company. (2024). "Seizing opportunity in today's construction technology ecosystem." McKinsey Global Institute. ↩
- Construction Financial Management Association. (2024). "2024 Construction Industry Annual Financial Survey." ↩
- FMI Corporation. (2024). "Managing Technology Disruption in Construction." ↩
- Associated General Contractors of America. (2024). "2024 Construction Workforce Survey." ↩
- U.S. Bureau of Labor Statistics. (2024). "Cost Estimators: Occupational Outlook Handbook." ↩
- Buildern. (2025). "How to Calculate Labor Cost in Construction the Right Way." ↩
- Engineering News-Record. (2024). "2024 Top 400 Contractors Technology Adoption Report." ↩
- U.S. Bureau of Labor Statistics. (2024). "Job Openings and Labor Turnover Survey - Construction Sector." ↩
- IBM Security. (2024). "Cost of a Data Breach Report 2024 - Construction Sector Analysis." ↩
- Dodge Construction Network. (2024). "Construction Technology Report: Adoption and ROI." ↩
